從學生的自我形象認知提升學習動機
鄭冠仁
嘉大家庭教育所
一、研究題目
「從學生的自我形象認知提升學習動機之行動研究」
二、研究動機
學生的學習成就對他個人而言,有著滿意或是不滿意之處,而其中影響著他對自我學習成就滿意與否的因素之一,除了本身的努力之外,就是他對「自我形象」的認知所左右。
一個人的「自我形象」來自於他的家庭、他生活週遭的人對他的評價,來自於他外在訊息的輸入、也來自於他對於這個世界的詮釋,因此雖說一個人「自我形象」的建立是多方面的影響互動之下產生的,但是站在教育的立場上,「自我形象」同樣可以經由學習或傳授而給於改變。
有良好「自我形象」雖不保證有優秀的成績,但是卻能夠以比較健康的心態看待自己的學習成就,看待這個世界,能夠增進人際關係,以較積極的心態來進行學習,也可以算是提升學生學習動機的一個管道。
所以如能經由「班級輔導」、「學習單」、「師生互動」或是給予鼓勵,進而增進學生之自我形象,可以視為在教學的過程中融入一些輔導的技巧,這對唸輔導的我是一種很不錯的嘗試,也是令人深感興趣之處。
三、文獻探討
以下基於兩個主要論點來進行探討,由人本主義心理學觀點、阿德勒個體心理學主要論點。
人本主義心理學的學習理論
人本主義心理學採取了現象心理學中現象場的意涵,改以知覺場的概念,說明個體的行為,基本上乃是由於他對自己和對周圍世界所獲之知覺而定。
馬斯洛的學習理論
他認為人類有兩股潛在力量,一股是防衛的力量,該股力量的內在作用是恐懼失卻安全而使個體在心理上有退縮傾向;因而使個體依戀過去,恐懼成長,擔心無人支持,不求獨立自主,遇事逃避現實,不敢接受挑戰,另一股是進取的力量,該股力量的內在作用是促進個體本人,趨向完美而統合的境界成長;因而使個體樂於面對世界,充滿信心與朝氣;而且,在心理上無內在衝突,能心安理得地接受內心深處的自我。
在教育上他不主張用外鑠的方式約束學生學習;他認為學生不需刻意教導他,他生而具有內發的成長潛力。還有他本身所指的人性中兩股力量的說法,無異於對為教師與父母者是一種警告。因為按他的說法,適當的教育固然可使兒童心智成長,不適當的教育反倒會斲喪兒童心靈上的生機。教育的責任何其重大。
康布斯的學習理論
要想了解人的行為,…….必得先瞭解人如何從他的觀點去覺知他所處的世界。每當你根據一項「事實」去處理某人的行為時,就必須考慮到該一事實對你和他而言可能產生的不同意義。因為,事實縱然客觀存在,但每個人對其產生的「知覺」,可能截然不同。知覺是構成信念的基礎,不同的知覺產生不同的信念。不同的人既對同一事實產生不同信念,自然該項事實對不同的人,也就具有不同的意義。因此,要想改變一個人的行為,勢不能僅只從行為表現上去加以矯正,而必須從設法改變他的知覺或信念著手。須知,人是先有不同的信念而後才有不同的行為的。
對學生而言,學習一事含有兩種意義:其一,學到一種新知識;其二,該知識使個人產生了新意義。
阿德勒個體心理學主要人格論點
個體心理學強調人是一個統一體,是不可分割的整體,個人具有獨特性一致性。人是一個高度自我意識的個體,人的終極目標在於尋求超越與完美,人擁有期望、積極、樂觀與希望的自由意志。
生活目標
阿德勒相信人存在一個「虛構的目標」,這一目標好像真實存在著,但卻又非真正的實體,是由個人的信念所構成,因此,個人的主觀思想、觀念與理想就影響了虛構的目標的形成。
兒童自四、五歲開始就創造與設定自己虛構的目標,因為此時兒童已經感覺到自己的不足、缺陷、柔弱與無能。他們為了補償與克服本身的弱點,就開始設定目標,以便能克服、補償、超越或獲得成功,一般而言,兒童期開始,個體就希望自己能成為一位強壯、有權勢、卓越的與成功的人,兒童與青少年經由模仿成功人士與其他有權勢的人,形成了超越的幻想與期盼。
自卑與超越
阿德勒經由童年的經歷,認為人類的基本行為是要藉由克服自己的自卑感與不足之處,進而追求超越那樣的自己,而努力著。人們之所以會感到自卑,是因為人與人之間會互相比較的緣故,追求超越則是為了力求補償自卑,追求成就、完美、能力,與自我實現。
阿德勒特別強調自卑感是人類的正常現象,所有的人都是脆弱與渺小的,有了自卑感才會引發尋求超越的力量。
生活形態
每一個人都有自己的人生目標,會有自卑感,並期望能獲得超越與成就,但是每一個人會以他自己本身獨特的方式,去追求人生,個人獨特的人生選擇與生活方式就形成了不同的生活形態。
人是在移動中的,所以人本身的生活形態也會跟著變動,早年的記憶對一個人的生活形態有著很大的影響,早年的生活經驗與對重要人物事件的看法會較容易存在記憶中,影響一個人。
一個人如有太多負向、不適應的生活形態,會使個人形成「基本性錯誤」
扭曲自我
扭曲世界與對人們的看法
扭曲目標
扭曲行為運作方式
扭曲理想
扭曲結果
綜合討論
自我顯然是學來的,從生命的初期開始,不管我們有沒有意識到,我們就已經是在接觸學習外在的世界了,累積自己與世界的資料,我們學會如何止渴、如何減輕疲勞、如何追求快樂、如何滿足別人對自己的期待。
接下來經由經驗的累積,我們的知覺會開始起過濾作用,譬如小孩子喝過加糖的牛奶後,就會不再滿意未加糖的牛奶,他知覺的把未加糖的牛奶視為是錯誤的形體,給予拒絕,而要追求他視為正確的形體---有加糖的牛奶。有自信的人會對別人無謂的謾罵,視為錯誤的形體而加以排除,不會放在心上…。
兒童到達就學年齡的時候,他的自我概念可說是已經具有完整的雛形。他本身對於學習的興趣,學業成就的回饋,所處的教室環境,周遭人際相處氣氛的影響,也都會影響他對自己的信念和態度。
在此老師所能提供的幫助,能為學生做的事,有以下幾點:
自我概念是可以改變的,而老師能夠促成此種改變----正面或負面的改變。
自我概念的改變並非易事,需要一段長時間。
在自我概念中越接近中心的信念越難改變。
次要的經驗也是有幫助的。
將不同的成功經驗或能力互相關連起來,是很有用的。
最後我想到有兩個有趣的故事,第一個故事是有關於一頭大象,這頭大象從很小的時候就被一條鐵鍊綁在樹邊,剛開始小象試著要掙脫束縛,可是因為力氣太小,所以拉不斷鐵鍊,牠試了幾遍後就氣餒了,不再嘗試,心理想著這是一條拉不斷的鐵鍊,後來小象慢慢長大,而鐵鍊卻沒有加粗,小象變成大象後,以牠的力氣早就能夠拉斷鐵鍊了,可是牠不知道,牠也不嘗試,因為在牠心中,牠認為那是一條「永遠拉不斷的鐵鍊」。
第二個故事是有關於一隻跳蚤,科學家們想知道後天的束縛對一隻跳蚤的影響力,於是他們把一隻健康的跳蚤放入一個低淺的小罐子裡,這隻跳蚤原本具有非凡的跳躍能力,牠可以跳過自己身高數百倍的高度,也就是一躍就可以跳將近一公尺那麼高了,但是自從牠被放入小罐子裡後,牠每次所能跳的高度頂多跳到罐子頂端,
這兩個故事給人們一個啟示,是否我們人天生就有無形的束縛,影響我們後來的人生道路,甚至是我們生活中四處充塞的負面訊息,造成了人們無法自知的限制,進而限制了每個人的發展,也由此可知,如果想要有一個好的發展,人們必須去除一些對自己無形的與負面的信念,這道理同樣適用於兒童的學習身上,因此要有好的學習成就,必須先建立起兒童自己的正面形象,方可求得事半功倍的效果。
四、結論
自我形象可以教導
教師可以促進學生形象之轉變
灌輸正向之自我形象以增加學生學習之積極性
可利用啟發性之教導以激發學生內在之向上性
人具有無限向上之潛能
五、研究方法
預計採用班級輔導的方式,對班上的小朋友進行「自我形象」之加強,以觀察有無伴隨著學習動機之強化。
優點大轟炸:可採團體輔導方式,發給每位小朋友白紙一張,請小朋友逐條寫出班級中某位同學姓名及其優點(專長、興趣、、、、等),老師可藉此瞭解班上某位小朋友的優點,必要時亦可就缺點進行不具名不告知之大轟炸,做為教師個別輔導之參考,使學生優點、潛能充分發揮,缺點可加以改正
價值大拍賣:讓學生了解自己的一些價值觀,另學生知道自己重視的是什麼,並能針對自己的目前的需求而加以調整。
小故事大啟示:每天找十分鐘講一個平凡人成功的故事,或是具有啟發性的小故事,來令他們藉由故事投射到自己的身上,理解所謂的缺點只是一時的,重要的是決心跟自己如何看待自己,以加強正向形象,啟動學習慾望。
平時的讚美與鼓勵:在學生平時的表現中,找出他們良好的地方給于真誠的讚美,看到需要鼓勵加油之處,也不吝多給于口頭上的關懷,以營造和諧的班級氣氛,並增強小朋友良好之表現。
以上幾個方法都是屬於質方面的研究,透過平時的觀察、上課參與的情形、學習成績的表現,來比對出班級輔導進行前與進行後,小朋友在學習動機的外顯上,有無明顯之進步與不同。
一、優 點 大 轟 炸
【引導】
阿拉伯數字躲在書房聊天,大家說起自己的優點都很開心,只有0非常傷心,因為它覺得自己一點都不可愛---
まま十個阿拉伯數字在小耕的書房裡聊天,大家都在說自己有哪些優點。
まま1得意地說:「身為一個1,我真感到光榮,你們看,每個人都喜歡第1名,1就是最棒最好的意思。」
まま2接著說:「我也不賴呀!你們有沒有聽過『成雙成對』,那就是指我啦!」
まま3在地板上翻筋斗,一邊喘著氣一邊說:「我是所有阿拉伯數字中最會變魔術,我往空中飛,大家說我是隻海鷗;我往臉的兩邊一站,大家都說我是耳朵;我要是躺下來……」
まま「哇!麥當勞!」大家指著躺下來的3笑著大叫。
まま輪到4說話了,他慢條斯理地說:「我代表穩重,大家是不是注意到,桌子有四條腿,車子也有四個輪子,沒有4,這個世界會東倒西歪。」
まま5不說話,他笑嘻嘻地走到每個數字面前,伸出手掌和對方互拍一下,大家都知道,5要說的是:「Give me five.」!
まま6和
まま7等大家安靜後,宣布他是本年度「廣告打得最凶」的得主。
まま「怎麼說?」大家都聽不懂。
まま「因為,」7故意賣關子,他先清了清喉嚨,然後高聲唱道:「有seven eleven真好。」「臭美」大家笑著鬧成一團。
まま「別吵啦!還有我呢!」嬌滴滴的聲音,正是大家公認的美女8。
まま「在下小妹我,該凸的地方凸,該凹的地方凹,身材玲瓏,完美無瑕,來來來,你們可以再靠近一點。」8這一句話不知說過多少次了,大家還是愛聽。大夥又說又笑,還編了歌:
まま一二三 我們一起去爬山 一二三四五 爬完山去跳個舞 一二三四五六七
再邀好友和親戚 一二三四五六七八九
感情甜蜜久久久
孤單的0坐在角落,看著其他同伴說說唱唱,他覺得自己並不屬於他們。3的眼最尖,他以海鷗的姿態優雅地飛到0的身邊:「嗨!過來一起玩嘛!」「我沒有優點,」0低著頭說:「0就是沒有,就是空空的,我什麼也不是。」「別這麼說,沒有你,我們這個家族就沒戲唱了。」大家七嘴八舌安慰0。「我長得胖嘟嘟的,比不上8的身材好。」0說。
まま「誰說你不好?」8說:「你長得像個蘋果,也向彌勒佛,大家一看到你就喜歡。」「是嗎?我真的可愛嗎?」0露出一絲笑容,不一會兒又沮喪起來:「可是小朋友如果抱個鴨蛋0分回家,他一定會被揍扁。」
まま「一顆太少了啦!如果再多抱一個鴨蛋,有我和你合作,小朋友的爸媽高興都來不及了。」1說。嗚……0哭了起來,「你說的對,但是我永遠都沒辦法出頭,不管哪個整數,我都只能排在中間或是後面,永遠沒辦法排在第一個。」
「這倒是!」7斜著身子嘆了口氣:「除非是小數,否則0是不能排在第一個。」大家慌了,不知道怎麼幫助淚汪汪的0。
まま「別慌別慌,總有辦法的,總有辦法的!」足智多謀的5說。
まま5指揮大家排隊,一會兒把0調到前面,一會兒把0調到後面。「你看,」5很快宣布他的發現:「0和1,天底下最聰明的電腦就是靠你們兩個思考的。」「來,543210六個照順序排好,雖然0排最後面,可是火箭升空一定要數到你才能發射。」5對著0說。想不到0那麼重要!大家還發現,轟動全球的帥哥偵探叫「007」!還有啊,大家隨便排成0921735648的順序,竟然是小耕爸爸的手機號碼!0當然開心囉!他現在正笑得在地上滾呢!
二、價 值 大 拍 賣
(一)引起動機
1、開埸白:『各位同學大家好,今天我們所要談的主題是「價值觀」。首先,老師要來看看你們對價值觀的了解有多少。所以現在老師給大家一分鐘的時間,讓大家去討論,我們每個人有哪些價值觀?一分鐘後老師會請其中一位成員來報告討論結果。』
2、教師隨後說明什麼是價值觀,並引導學生去思考價值觀的意義和重要性。
(二)活動開始
【活動一】價值觀大拍賣
教師說明活動進行如下:
1、「好,聽完大家所說的,老師現在來帶大家進行一項活動。在活動進行之前,老師首先會發下去每組一萬五千元的紙鈔和一張個人學習單。」
2、「現在每一組應得一萬五千元的紙鈔,有誰拿多的或是有拿少的可舉個手讓老師看看?」
3、「好,現在同學們可以看到黑板上有許多張圖片,圖片上所寫的都是不同類型的價值觀。而我們等一下所要進行的活動名稱就叫「價值觀大拍賣」。顧名思意,也就是黑板上所有的價值觀都是要賣出去的,每一個從三千元起叫價。不過在拍賣之前,老師先給大家五分鐘的時間,在黑板上選擇你自己自認為最重要的五個價值觀,把它寫在個人學習單的第一題。」
4、五分鐘結束後:
「好!時間到了。等一下我們所要進行的拍賣活動是以組為單位,所以老師現在給大家一分鐘的時間,在這一分鐘內,你們每一人可以把剛才所填寫的作業單與同組的同學分享,同時在這過程中,你們彼此去討論看看,黑板上的哪些價值觀是你們這一組彼此都最想賣的。一分鐘後,我們的拍賣活動就正式開始進行。同學們如果沒有問題的話,那就開始討論吧!」
(老師注意每一組的共同價值觀是如何出現的,在最後做結論時可以從中去引導學生思考團體價值觀的重要性,並學習尊重不同的價值觀。)
5、一分鐘討論結束,開始拍賣活動。
6、拍賣結束後,老師替這一堂課做總結並請同學完成個人學習單。
A、個人價值觀與團體價值觀的差別在哪?
B、我們存在這個社會,要有自己的價值觀,但我們的價值觀亦會被人影響,就像剛才的拍賣活動。所以在一個團體中才需要澄清團體價值觀。我們有選擇配合的權力,就像我們可以不支持要買一樣。
C、每個人都要尊重彼此的價值觀。
五、實施內容
我實施的方法有下列四種,第一個是優點大轟炸,第二個是價值大拍賣,第三個是小故事大啟示,第四個是平時的鼓勵與稱讚,在這四點中,第一跟第二項特別列出來論述,第三四項則大略說明如下。
小故事大啟示最好的方法是取材於課本中的故事,比如六年級國編本中的一些勵志故事,第三課胸有丘壑張大千、第五課小故事的啟示、第七課讀書報告、第十一課求真的伽利略、第十三課乞丐也有出頭天,當然幾乎每一課都可以用上,在上正課教導課文的同時,以本課內容大意給予的啟發,來令在座的小朋友有所領悟,同時以我的一些經驗或是所認識周遭的人們例子,來加以勉勵,如此日積月累下來,班上的小朋友或多或少對於如何增進正面的自我形象,或說是如何改進自己的表現與學習成績有所體悟,也認知到正面自我形象的重要性。
而在經常性的鼓勵與稱讚上,針對小朋友日常的表現,無論是常規或學習表現上,多多給予鼓勵,以明確與清楚的鼓勵,讓他知道他為何受到了老師的增強,以及為何老師要給予增強,在實施前我也明確的說明了用意,表現好跟表現不好,這兩方面的情況都有其相應的獎勵與懲罰。常用句如下:
|
◎做得好 |
◎了不起 |
◎好主意 |
|
◎太好了 |
◎好多了 |
◎恭喜你 |
|
◎好棒啊 |
◎真好啊 |
◎好可愛 |
|
◎好極了 |
◎你做對了 |
◎真是傑作 |
|
◎真令人驚訝 |
◎太奇妙了 |
◎進步真快 |
|
◎好優秀啊 |
◎那就對了 |
◎你很能幹 |
|
◎你做到了 |
◎很突出喔 |
◎你真懂事不少 |
|
◎很不錯呢 |
◎繼續保持 |
◎多美妙啊 |
|
◎我好愛你 |
◎那就是了 |
◎做得好極了 |
|
◎繼續試試看 |
◎你辦得到的 |
◎你學得真快 |
|
◎極佳的表現 |
◎就是那樣做 |
◎這正適合你 |
|
◎記性真好呢 |
◎你還記得呢 |
◎哇!看你的了 |
|
◎你走對路了 |
◎我真以你為榮 |
◎你快要做到了 |
|
◎那實在太好了 |
◎我很喜歡那樣 |
◎真令人感激 |
|
◎你做得很順手嘛 |
◎你以前做到了 |
◎你真是小神童 |
|
◎繼續加油努力 |
◎好(豎起大姆指) |
◎你想出好辦法了 |
|
◎你真是好幫手 |
◎你一定練習很久了 |
◎你做得漂亮極了 |
|
◎你真讓父母開心 |
◎進行得很順利嘛 |
◎真是個聰明的孩子 |
|
◎你真是可愛(美麗) |
◎真高興你如此表現 |
◎我就知道你能做得到 |
|
◎你今天做得好認真 |
◎你每天都有進步喔 |
◎那件事你做得真好 |
|
◎我很感激你的幫忙 |
◎你下次會做得更好 |
◎這才是我的好孩子 |
|
◎你沒有任何差錯嘛 |
◎這正是我說的好事 |
◎你正盡力的做好它 |
|
◎對了!就是這樣做 |
◎你這麼快就想出來了 |
◎你使它變得容易多了 |
|
◎沒有人是十全十美的 |
◎你今天確實做得很好 |
◎真是有史以來最好的 |
|
◎你看你想出辦法來了 |
◎今天頭腦真是靈活啊 |
◎你今天做了不少事啊 |
|
◎你幾乎像個大師一樣純熟 |
◎你已經有很好的開始了 |
◎你真學到不少東西嘛 |
|
◎今天做得比平常好 |
◎真是讓我感到快活啊 |
◎謝謝你啊 |
|
◎你幫得很對 |
◎這好像是你做得最好的一次 |
◎我想你已經有把握了 |
|
◎你今天做得比以前好呢 |
◎你真的不斷在進步呢 |
◎再試一次你就可以做到 |
|
◎現在你可以一路順風了 |
◎繼續做,你愈來愈進步了 |
◎我真高興有你這樣的孩子 |
|
◎你不會忘記你做得那樣好 |
◎你正進入很好的情況呢 |
◎我自己都沒有做得那樣好 |
|
◎你真是我的小王子(小公主) |
◎跟你在一起讓我覺得很快樂 |
◎你真讓我感動 |
|
◎我為你今天所做的工作感到驕傲 |
◎看到你做得那樣認真,真高興 |
|
當然在稱讚上有時會給予過頭的讚美,不過整體上都是為了令小朋友得到立即的增強,與令他有強烈的感受。
優點大轟炸
在優點大轟炸之前,我先要班上的小朋友給自己一些回饋,要他們寫出自己對自己的觀察,寫出自己較好的優點,比如特徵方面,把自己的專長整理歸納,並且條列出自己以往所得過的榮譽,來令自己自我增強,感覺自己也很不錯,起到歸納、回顧、整理,並以舊經驗來令自己更加充滿信心。

在接下來就是優點大轟炸的回饋


價值大拍賣
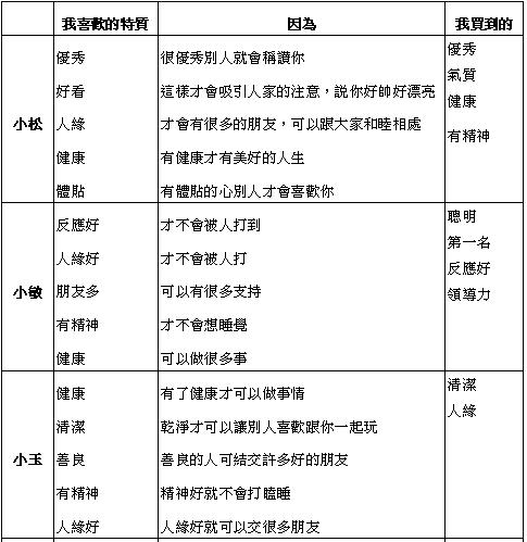
在價值大拍賣中,我列出了下面十六種特質要小朋友依自己的重視程度來選擇,而且價高者得,該項特質如果已經被買去的話,其他人就會失去機會,記列出了四大類特質。

在這十六項中有些是比較熱門的比如:好看、氣質、健康、清潔、人緣,這一些的得主都是經過了一些競爭加碼之後,才能如願以償的得到,也有一些是比較冷門的如:領導力、體貼、有精神,是等到最後有剩下,小朋友又還有多的價碼,才給于購買,而在拍賣的過程中,小朋友能否得到自己想要的,有時也跟自己的策略有關,有些小朋友比較會爭取,一開始就會鎖定一些目標,強烈的要求購買,在這同時卻還有很多人在考慮自己想買的東西恰不恰當;有些小朋友也很善於分配自己的金錢,花最小的代價得到最大的成效,一但他發現有人跟他競爭,使得自己必須加碼購買時,他就會立刻予以放棄,轉注於其他目標,到了最後就得到最多項的特質,與此相比,卻有一個小朋友,他比較不善於分配,不善於利用機會,結果到了最後,居然還剩下很多的金錢,卻已經沒有特質可以買了;當然也有些小朋友是非此不要的,他所鎖定的目標就是那幾個,如果有人跟他競爭的話,他會不惜代價的加碼,而到了最後他通常也如願以償的得到自己所鎖定的目標。
因此,在拍賣的過程中,除了可以知道誰得到那寫特質,誰重視哪些特質之外,也可以經由過程得知,該小朋友所運用的策略,該小朋友的處世方法在此表露無遺,而這個拍賣也同時起著育輔導於遊戲的功效。


在拍賣之前,我先要小朋友寫出他們所想購買的特質,以便用之於做事後所買得特質之比較,並且用來作為分析,因為事實上他們所買得的特質,基本上已經有所偏離他們原先所要的,因為拍賣要顧慮要在大家面前表露自己的喜好,要跟大家競爭,要把握時機..等等,所以他們想要的比較接近於他們內心的事實。
在最後的拍賣結果中,我們經由對照可以發現,小朋友也的確是從他們的需求為出發點,在拍賣中做特質需求的競爭。
小松,他是比較會掌握機會的人,他在十六項特質中拿到四項,把自己手邊的籌碼充分的利用了,在過程中如遇到有人競爭,他會放棄轉而放眼到另外一個目標,以多特質為首要策略,本身是一個努力腳踏實地型的人。
小敏,他所集中想要的特質在於成績方面,基本上他的聰明才智還不錯,只是個性方面好逸惡勞,想要走捷徑不用付出,呼應在拍賣的特質中,他選了要聰明、第一名、反應好..等,來想辦法少努力多收穫,以求事半功倍之效。
小玉,他本身是一個比較注重個人性感覺的人,不是說比較在意他人眼光,是指說他要給人一種乾淨,清潔,清爽的感覺,所以他所要得到的特質比較不會是成績方面的,較集中在外表類與品行類。
小汗,他是一個男孩子,個性卻是偏向陰柔方面,在班上的相處上他比較和氣能夠開玩笑、隨和,也因此他所選的特質感覺上比較內斂,而在拍賣的過程中,他卻能夠把握機會,以最小的代價得到最多項目的特質。
小文,因為他有時要固定到醫院去,所以令他感覺健康非常的重要,他喜歡的健康在一開始卻被買去,使他有點失望,他因為身為女孩比較重視外貌,有時候會說誰誰不好看,誰太胖等,所以他也希望能夠買到好看這個特質。
六、建議與討論
在這次的行動研究中,在研究實施後與剛接班之前,來做得比較,班上的風氣是有所不同的,以小朋友的個性來說,大家本來是比較含蓄內斂的,心中想些什麼都不太會說出口,如果對自己有哪些地方感覺到得意的,也不太可能宣之於口,不過現在大家都比較敢於發表意見,也比較勇於說出自己哪方面算是不錯的。
當然以之作為行動研究的一些方法有效果,我想可能太過獨斷,在這方面的不同,有一部分可能跟導師的帶班風格不同有關,可惜這方面比較難於做個判斷,因為這裡對我是新環境,以前的班上的導師對他不是很了解,也因此對以前班上的表現無法清楚知道。
而在研究的過程中,我的主題是「從學生的自我形象認知提升學習動機之行動研究」,照道理應該參照小朋友的學習成就,可是我發現在這方面的對照中,小朋友的成績基本上是沒有明顯的變化,如果以個別的角度來看,到是可以看到一些學生不同的表現變化,比如﹕小松,給人家的感覺是越來越有自信,在加上他的學習態度很腳踏實地,因此他的成績由第四名進步到第二名,變化不可謂不大,這點可說是他在自我形象提升後,增強了他的學習動機﹔小汗,他卻是相反,他本來是第一名,到現在卻變成了第三四名,在這中間的變化,我想應該跟他的自我形象無關,他可能最近家裡有電腦,可以操作、可以玩電動,因此疏忽了功課。
在班上六個學生中,比較看的出有提升學習動機的有小文,他本身的功課基本上都不太好,尤其是討厭數學、英語,在學習上得過且過,不過近來在課堂中,可以明顯的看出他比較願意聽課、做筆記了,感覺上他的自我形象有所提升,不在像剛開始那樣會自暴自棄,會找藉口不學東西,會說很多討厭功課討厭數學的話,在我的勉勵之下,他也對未來的國中生活有所憧憬,對目前的小學生涯有所體認。
不過在最後我想這個行動研究有一些架構性的缺點,如下﹕
樣本過少
缺少量化數據對比
在實施前未對小朋友進行心態評估
過程中缺少適時的分析與同理
質化研究偏於主觀
可能有比馬龍效應的介入
實施前未多加了解小朋友的上課情況,老師的帶班風格,學校整體的風氣
但是在這裡還是可以歸納出下列幾個研究結論﹕
I.自我形象可以教導
II.教師可以促進學生形象之轉變
III.灌輸正向之自我形象以增加學生學習之積極性
可利用啟發性之教導以激發學生內在之向上性
人具有無限向上之潛能
參考文獻
中文部份
張春興(1997)。教育心理學。台北:東華。
張春興(2000)。現代心理學。台北:東華。
黃堅厚(1999)。人格心理學。台北:心理。
黃德祥&魏麗敏著(1997)。諮商理論與技術。台北:五南。
Sarah, Trenholm., & Arthur, Jensen.(1998)。人際溝通(李燕、李浦群譯)。台北:揚智。
佚名(1999)。人與人的相處電子書。
線上檢索日期:2006年1月10日。網址:http://mis.im.tku.edu.tw/~rex14a/p&p/chapter1.html
王泳貴(2002)。國小教師人際依附風格、人際溝通能力與人際溝通滿意度之關係研究。未出版之碩士論文,屏東師範學院教育心理與輔導研究所,屏東。
余緹湄(2004)。人際溝通技巧訓練課程對增進國小音樂班學生人際溝通能力之成效研究。未出版之碩士論文,屏東師範學院特殊教育學系碩士班,屏東。
李昭憲(2003)。國小實驗課實施小組合作學習之行動研究。未出版之碩士論文,國立花蓮師範學院國小科學教育研究所,花蓮。
英文部分
Johnson, D.W., Johnson, R.T., and Holubec,
E.J., “Cooperation in the Classroom (6th ed.),”
Johnson, D.W., and Johnson, F.P., “Joining together
: Group theory and group skills”,
Hargie, O. (1997).
The handbook of communication skills(2nd).
W. Hargie O.D.(1997).
The handbook of communication skills (2nd ed.).