°ê»ÚÁ×ÀI°òª÷
§d¥Ã¸R
«nµØ±ÐªÀ©Ò
¤@¡BÁ×ÀI°òª÷ªº©w¸q
Á×ÀI°òª÷(Hedge
Fund)¡A¦b°ê¤º¡AHedge Fund¤]³Q½Ķ¦¨¡u¹ï¨R°òª÷¡v©Î¡u®M§Q°òª÷¡v¡A³o¨ÇºÙ©I®e©öÅý¤H²£¥Í¦r¸q¤Wªº»~¸Ñ¡A§á¦±Á×ÀI°òª÷ªº¥»½è¤Î¤º²[¡C
Á×ÀI°òª÷¬O§Q¥Î°]°È¤uµ{¬°°ò¦¡A¦P®É¹B¥Î²{³f©Ml¥Í©Êª÷¿Ä°Ó«~¡A³z¹L¦¹°òª÷¦b¶Ò¶°®É©Ò³]©wªº§ë¸êµ¦²¤¨ÓÁȨúµ´¹ïéwªº³ø¹S¡C¦ÓÁ×ÀI°òª÷¥Dnªººë¯«¦b©ó¸g²z¤H¥©§®¹B¥Î¦hªÅ³¡¦ì¨Ó³WÁ×¥«³õ·ÀI¡A©Ò¥H¸g²z¤H³£¥H°l¨Dµ´¹ï³ø¹S¥Ø¼Ð¡C
Á×ÀI°òª÷¦b«H°U«´¬ù¤¤·|©ú©w¾Þ§@µ¦²¤¡A¥H«á°òª÷¸g²z¤H±N¨Ì¾Ú¦¹¾Þ§@µ¦²¤§Q¥Î°]°È¤uµ{»s§@¾Þ§@¼Ò«¬¨Ó¥æ©ö¡C¨ä¹êÁ×ÀI°òª÷ªº·§©À©M¶Ç²Îªº¦@¦P°òª÷¤@¼Ë¡A³£¬O¶×¶°¤j²³ªº¸êª÷¡A©e°U±M·~¸g²z¤HºÞ²z»P§ë¸ê¡A§Q¼í»PÁ«·l¥ç¥Ñ§ë¸ê¤H©Ó¾á¡C¦ý¶Ç²Îªº°òª÷¬O±Ä¥Î¶R¶i/«ù¦³ªÑ²¼¡B¶Å¨é©Î¨ä¥L³f¹ô¥«³õ¤u¨ãªº¾Þ§@¤è¦¡¡A¦ÓÁ×ÀI°òª÷«h¬O¹B¥Î³æ¤@©Î¤@²Õ§ë¸êµ¦²¤¶i¦æ¥æ©ö¾Þ§@¡A¥H¹F¨ì³WÁ×¥«³õ·ÀIªº¥Øªº¡A¥B¥Ñ©ó³¡¦ì¸û¤£¨ü¥«³õ·ÀI¼vÅT¡A©Ò¥H¸g²z¤H³£¥H°l¨Dµ´¹ï³ø¹S¬°¾Þ§@¥Ø¼Ð¡C
¤G¡BÁ×ÀI°òª÷ªº¾ú¥v
Á×ÀI°òª÷¡A°_©l©ó1920¦~¥N¡A¬ü°ê¦³¦ì¦W¥s¸¯©Ôº~¡]Benjamin
Graham ¡^ªº¤H¡A¥i¥H»¡¬O³oÃþ°òª÷ªº³Ð©lªÌ¡C¨ì¤F1949¦~¬ü°ê¤Hã´µ ( Alfred Winslow Jones)¡Aº¦¸¦b¦P¤@Ó°òª÷¤º¹B¥Î¤F¨âÓ¤½»{¬°«D±`§ë¾÷ªº¤u¨ã¡G©ñªÅ¡]short sales¡^©Mºb±ì¡]leverage¡^¡A¨Ã±N¥L̳sµ²¦b¤@°_¦Ó¦¨¬°¤@¶µ«O¦uªº§ë¸ê¤u¨ã¡C¦p¦¹¡A°òª÷ªºªí²{¨M©w©óã´µ¬DªÑ²¼ªº¯à¤O¡A¦Ó¤£¬O¤¶¤J¥«³õªº®É¾÷¡B¦P®É¤SÁ×¶}¥«³õÅܰʷÀI¡A©Ò¥H¡A³oÀɰòª÷³Q©R¦W¬°¡uã´µÁ×ÀI°òª÷¡v¡A¦P®É«Ø¥ß¸g²z¤HÁZ®Ä¼úª÷¨î«×¡A¦b·í®Éã´µÁ×ÀI°òª÷ÁZ®Ä¶W¶V¦P´Á©Ò¦³ªº¦@¦P°òª÷¡A¾_¾Ù¾ãÓ§ë¸ê¬É¡AºÙ¬°Á×ÀI°òª÷¤§¤÷¡C
¦ýÁ×ÀI°òª÷¤]´¿ªí²{¤£¨ÎÅý§ë¸ê¤H«o¨B¡A¥D¦]¦b©ó1997¦~§ë¾÷¤j¦ë¯Áù´µ¬Ý·Ç®õ°ê¸gÀÙªwªj¤Æ¡A¤jÁ|§Q¥ÎÁ×ÀI°òª÷½æªÅ®õ»Ë¡B¶R¬ü¤¸¡A³y¦¨®õ»Ë¤@¤i¼É¶^¸y±Ù¡A¤Þµo¨È¬wªºª÷¿Ä·¼É¡C¥t¥~´N¬O1998¦~ªø´Á¸ê¥»ºÞ²z¤½¥q¡£¢Ú¢â¢Ñ¢Û¡¤¸¹ºÙ¦³¨â¦W¿Õ¨©º¸¸gÀپǼú±o¥D²ö¹y¤Î×´µ§¤Âí¡A«o¦]¹L«×ºb±ì¾Þ§@¡A¤j¶q§ë¸ê«Xù´µ¤½¶Å¡A³Ì«á¥X²{˳¬ªººG¼@¡C
¹L¥h10¦~¤ºÁ×ÀI°òª÷ªº³W¼Ò¤w½´«kµo®i¡A®Ú¾ÚÁ×ÀI°òª÷¬ã¨s(HFR)ªº²Îp¡A¥þ²yÁ×ÀI°òª÷¦b2003¦~¦~©³¤w°ª¹F5600¦hÀÉ¡AÁ`ºÞ²z¸ê²£³W¼Ò¬°6500»õ¬ü¤¸¡A¸û10¦~«e¦¨ªø20¿¡C±q¬ü°êÁ×ÀI°òª÷¬ã¨s¾÷ºc±o¨ìªº¼Æ¾ÚÅã¥Ü¡A2004¦~©³¡AÁ×ÀI°òª÷¸ê²£³W¼Ò¬°9730»õ¬ü¤¸¡A¥þ¦~¼W¥[736»õ¬ü¤¸¡A¦¨ªø²v¬°19¢H¡A¥ú¬O²Ä¥|©u³æ©u´N¦h¤F270»õ¬ü¤¸¡A³Ð¤U¤¦~¨Ó³æ©u¼W¥[³Ì°ªª÷ÃB¬ö¿ý¡A2005¦~²Ä¤@©u¡AÁ×ÀI°òª÷¸ê²£³W¼Ò»´ÃMÅD¹L¤@¥ü¬ü¤¸¤jÃö¡C¦b¥¼¨Óª÷¿Ä°Ó«~¤£Â_¦a¶}©ñ¤§¤U¡A¥xÆW¤]¦³¾÷·|¶}©ñÁ×ÀI°òª÷ªº¶Ò¶°¡C
¤T¡BÁ×ÀI°òª÷ªº¯S¦â
1¡B°l¨Dµ´¹ï³ø¹S²v¡GÁ×ÀI°òª÷³Ì¥Dnªººë¯«¦b©ó¥H³Ì¤p·ÀI°l¨Dµ´¹ï³ø¹S¡]absolute
eturn¡^¡A¨ä©Ò³]©wªº¹w´Á³ø¹S²v¨Ã¤£¨ü«ü¼Ð(benchmark)«ü¼Æ¦hªÅªí²{¼vÅT¡C¦b¥xÆW³Ì±`¥Î¨Ó·í«ü¼Ð«ü¼Æªº¬O¥xÆWªÑ»ù¥[Åv«ü¼Æ¡C
2¡B±`§Q¥ÎªÅÀY³¡¦ì°t¦X¦hÀY³¡¦ì¨Ã¦æ¾Þ§@¡GÁ×ÀI°òª÷¬°¤F³Ð³y³Ì¨Îªº·ÀI»P³ø¹SÃö«Y¡A¥Î³Ì§Cªº·ÀI´«¨ú³Ì°ªªº³ø¹S¡A¨Ã°§C¥«³õ¤§²b¼ÉÅS·ÀI¡A±`§Q¥ÎªÅÀY³¡¦ì°t¦X¦hÀY³¡¦ì¨Ã¦æ¾Þ§@¡A¥t¥~¤]±`¥æ¤¬¨Ï¥Î´Á³f¡B¿ï¾ÜÅv©Î¨ä¥Lµ¦²¤¨Ó°§C³¡¦ìªºªi°Ê©Ê¡C
3¡B¦h¥b¤£¨ü¦U°êÃÒ¨éºÞ²z³æ¦ìºÞÁÒ¡A¦b¾Þ§@¤âªk¤Î¤u§@¤W¸ûÆF¬¡¥B´I¼u©Ê¡GÁ×ÀI°òª÷¦h³]¥ß¦b©Ò¿×¡u¹Ò¥~¤Ñ°ó¡vªº¤p°ê©Î¤p®q¤W¡A¦]³o¨Ç¦a°Ï§Kµ|¡Aªk«ßºÞ¨î¸û¤£ÄY®æ¡A¯à°÷½T«OÁ×ÀI°òª÷ªº¾Þ§@¼u©Ê¡C·N§Y¯à³WÁת÷¿Äªk³Wªº¨î¡]³q±`¡A³o¨Ç¡y¨î¡z¤]¥Nªí¹ï§ë¸ê¤Hªº¡y«OÅ@¡z¡^¡A¥H§Q¨ä±q¨Æ°ª·ÀIªº¾Þ§@¡C¦ý¬ü°ê¬O¤@¨Ò¥~ªº°ê®a¡C¬ü°êªºª÷¿ÄºÞ²z¨î«×«D±`§¹³Æ¡A³]¥ß¦b¬ü°êªºÁ×ÀI°òª÷¬°¶i¤@¨B«O«ù°ª«×¾Þ§@¦Û¥Ñ¡A¤D±Ä¨ú¦³¦X¹Ù¤H¨î«×¡A¥un¨ä¦X¹Ù¤H¼Æ¯àºû«ù¦b100¤H¥H¤º¡A´N¥i¥H³WÁ×ÃÒ¨é¤Î¥æ©öºÞ²z©eû·|(SEC)ªººÞÁÒ¡C
4¡BºÞ²z¤H¥i¥H¦¬¨úÁZ®Ä¼úª÷¡G¥Ñ©óÁ×ÀI°òª÷¹B¥Î¦hºØ½ÆÂøªº¥æ©ö¤u¨ã¡A¨ä°òª÷¸g²z¤H¥²¶·¨ã³Æ°ª«×ªº´¼¼z¡B§Þ¥©»Pª¾ÃÑ¨ÓÆF¬¡¹B¥Î³o¨Çª÷¿Ä¤u¨ã¡A¨Ã¤ÀªRª÷¿ÄÀô¹Ò»P¥«³õÁͶաC¦]¦¹Á×ÀI°òª÷·|±q°òª÷Àò§Q¤¤´£¼·©T©w¦Ê¤À¤ñµ¹¸g²z¤H¡A§@¬°ÁZ®Ä¼úª÷¡A¦³§O©ó¶Ç²Î°òª÷¸g²z¤H¥u¦¬¨ú©T©w¦~¶O©ÎºÞ²z¶O¡CÁ×ÀI°òª÷ªºÁZ®Ä¶O³q±`¬O³ø¹Sªº¤G¡³¢H¡A¸U¤@¾Þ§@ÁZ®Ä¬°t¼Æ®É¡A¸g²z¤H«h¤À¤å¤£¨ú¡C¤£¹L¡AÁ×ÀI°òª÷¹ï¥~¤½§G³ø¹S²v®É¡A¤w¸g¦©°£¸g²z¤HÁZ®Ä¶O¥Î¡A¥Ñ¦¹¥iª¾¡AÁ×ÀI°òª÷ªº¾Þ§@ÁZ®Ä½T¹ê«D±`¦n¡A§ë¸ê³ø¹S²v«D±`¥iÆ[¡C
5¡B¸ê°T¤£³z©ú¡B¬y°Ê©Ê®t¡GÁ×ÀI°òª÷¤j¦h¬O¨p¶Ò©Ê½è¡A§ë¸ê¦æ¬°¤£¨ü©x¤èºÞ§ô¡A©Ò¥H¨S¦³¸q°È¹ï¥~¤½¶}¸ê²£²Õ¦X©ú²Ó¡AÁ×ÀI°òª÷¸g²z¤H©Ò«ùªº²z¥Ñ¬O¡G¤@¥¹¤½¶}¸ê²£°t¸m¡A«Ü¥i¯à·|¤Þµo¹ï§@¡A¤½¶}Á×ÀI°òª÷ªº§ë¸ê²Õ¦X¡AµL²§¬OnÁ×ÀI°òª÷¤Á¸¡¦Û±þ¡A©Ò¥H¡AÁ×ÀI°òª÷¤@¶}©l´N¥H¨p¶Ò¨¤À°µ¬°Å@¨²Å¡A¤£¬OÁ×ÀI°òª÷§ë¸êªºªÑªF¡A®Ú¥»§O·Qª¾¹DÁ×ÀI°òª÷¸¬Äª¸Ì¬O¤°»òÃÄ¡C¦AªÌÁ×ÀI°òª÷ªº¬y°Ê©Ê®t¡A¤@¯ëªº¦@¦P°òª÷¨C¤Ñ¤½§G°òª÷²bÈ¡A²bȦP®É¤]¬O§ë¸ê¤HÀH®ÉÅ«¦^ªº»ù®æ¨Ì¾Ú¡AÁ×ÀI°òª÷³q±`¬O«ö¤ë©Î«ö©u¤½§i²bÈ¡AÅ«¦^ªºµ{§Ç¤]³Â·Ð¡A§ë¸êªÑªF¥²¶·´£¦¤@Ó¤ë³qª¾¸g²z¤H¡A¤UӤ봣¥XÅ«¦^¥Ó½Ð¡A´«¨¥¤§¡A¦bµo¥XÅ«¦^³qª¾®É¡A®Ú¥»¤£ª¾¹D¥i¥H®³¨ì¦h¤Ö³ø¹S¡Anµ¥¨ì¤UӤ뤽§i²bȤ~ª¾¹D§ë¸ê¬ÕÁ«¡C
¥|¡BÁ×ÀI°òª÷ªºÀuÂI
1¡B¦b§¡¿Åªº§ë¸ê²Õ¦X¤º¥[¤JÁ×ÀI°òª÷¥i¥H§ïµ½¾ãÅé·ÀI½Õ¾ã¦^³ø¡C
2¡B¤j³¡¤ÀÁ×ÀI°òª÷»PªÑ¥«ªº¬ÛÃö©Ê§¡°¾§C¡C
3¡B°òª÷¸g²z·|¹B¥Î¦hºØ§ë¸ê§Þ¥©¡A¥H¹FPµL½×¥«³õªí²{¦p¦ó¡A§¡¥i±o¨ìµ´¹ïªº¦^³ø¡C
4¡BÁ×ÀI°òª÷ªºªi°Ê©Ê¤@¯ë¸û¥«³õ¬°§C¡A°£¤F¨º¨Ç¹B¥ÎY¤z°ª·ÀIµ¦²¤ªº°òª÷¡C
5¡B°òª÷¸g²z¦³ª§¨ú¦nªí²{ªº°Ê¤O¡A¸g²zªº§Q¯q»P§ë¸êªÌªº¤@P¡C
6¡BÁ×ÀI°òª÷ªº°òª÷¨ã¦³¤À´²¤£¦PªºÁ×ÀI°òª÷µ¦²¤¤ÎºÞ²z§Þ¥©ªº¯S½è¡A¦Ó¥B´£¨Ñ§ó¦h¦³Ãö«ù¦³°òª÷ªº·ÀI¡Bµ¦²¤¤Îªí²{ªº¸Ô²Ó¸ê®Æ¡C
¤¡BÁ×ÀI°òª÷ªº·ÀI
¾ÚCapco¦b2003¦~3¤ë©Òµoªíªº¸ê®Æ¨Ó¬Ý¡AÁ×ÀI°òª÷ªº¥Dn·ÀI¥i¤À¬°¥|¤jÃþ¡A¥]¬A
Àç¹B·ÀI(Operational
Risk)50%¡G°òª÷¸g²z¤HªºI´º¤]¬O§ë¸ê¤HÀ³¸Ó¯S§OÃöª`ªº«ÂI¡A«ö¾ú¥v¸gÅç¨Ó¬Ý¡AÁ×ÀI°òª÷ªº¥¢±Ñ¦³50%³£»F¦]¤_¾Þ§@·ÀI¡A¨Ò¦p¤£³z©úªº«H®§¤Î¥¼³Q±ÂÅvªº¥æ©öµ¥µ¥¡C¶i¤@¨B¤ÀªRÁ×ÀI°òª÷ªº·ÀI¨Ó·½¡AÀç¹B·ÀI©Ò¥eªº¤ñ«¬Æ¦Ü¶W¹L§ë¸ê·ÀI¡A¥Ñ¦¹¥i¨£¿ï¾Ü°òª÷¸g²z¤½¥qªº«n©Ê¡C¥¼¸g±ÂÅvªº¥æ©ö¡A«Y«üÁ×ÀI°òª÷¸g²z¤H®Ú¾Ú¦Û¤v¥»¨ªº§PÂ_¡A¶i¦Ó¨Ï¥Î¸Ó°òª÷©Î¸Ó¸g²z¤H¥»¨¨Ã¥¼Àò±o±ÂÅvªºl¥Í©Ê°Ó«~©Î¾Þ§@¤è¦¡¡A¾ÉP°òª÷²bÈ¥X²{¹w´Á¥~ªºªi°Ê¡AÅý§ë¸ê¤H»P°òª÷ºÞ²z¤½¥q»X¨ü·l¥¢¡Cªñ¦~¨Ó³Ì«¤jªº®×¨Ò´N¬O^°êÅQµÙ»È¦æ(Barings Bank)¯}²£®×¡A¸Ó®×¨Ò´N¬OÅQµÙ»È¦æªºl¥Í©Êª÷¿Ä°Ó«~¥æ©öû¥§§J¡E¨½´Ë(Nick
Lesson)¶i¦æ¤Fl¥Í©Êª÷¿Ä°Ó«~ªº¶WÃB¥æ©ö»P¥¼¸g±ÂÅv¥æ©ö¡A¾ÉP¦³233¦~±y¤[¾ú¥vªº^°êÅQµÙ»È¦æ¯}²£¡C
§ë¸ê·ÀI(Investment
Risk)38%¡G¤Z§ë¸ê¥²·|¦³·ÀI¡A¤£¹Lµ´¤j¦h¼ÆªºÁ×ÀI°òª÷¨Ã¤£»Ýn©w®É¤½¥¬¨ä§ë¸ê²Õ¦X¡A¥[¤W°òª÷²bȨC¤ë¬Æ¦Ü¨C©u«×¤~¤½¥¬¤@¦¸¡A¦b³z©ú«×¤£°ªªºª¬ºA¤U¡A¨ä·ÀI¤£®e©ö¦³®Ä°§C¡C¤£¹L¡A§ë¸ê¤H¥i¥H³q¹LÁ×ÀI°òª÷ªºtermsheet©Î¤½¶}»¡©ú®Ñ¨Ó¤F¸Ñ¨ä¸g²z¤H§ë¸ê²Õ¦X²z©À»P§ë¸ê½d³ò¡C§ë¸ê¤H¯à¦Û¥D´x´¤ªº³¡¤À¬O¿ï¾Ü°òª÷ºÞ²z¤½¥q¡A°òª÷ºÞ²z¤½¥q¹L¥hªºÁZ®Ä¡B³W¼Ò¡B¦¨¥ß¦~µ¥µ¥¡A
¥Í·N·ÀI(Business
Risk)6%¡G
¨ä¥¦·ÀI(Multiple
Risks)6%¡G§ë¸ê¥«³õªº¬ðµoÅܤƵ¥¡C
¤»¡BÁ×ÀI°òª÷ªº¾Þ§@¤è¦¡
1¡B¨Ì¥«³õ¦hªÅ¹ï°µ---°òª÷¸g²z¤H¨Ì¥«³õ±¡ªp½Õ¾ã§ë¸ê²Õ¦X¤º®e¡A¦hªÅ¹ï°µ¡A°£¤F³WÁ×¥«³õ¤U¶^·ÀIÁÙ¥i«ùÄò³Ð³y³ø¹S¡A¦¹¬°Á×ÀI°òª÷»P¤@¯ë¦@¦P°òª÷³Ì¤jªº¤£¦P³B¡A¤]¬O¤@¯ë¤½»{Á×ÀI°òª÷³Ìì©lªº§ë¸ê¼Ò¦¡¡C
2¡B¨Ì¨Æ¬G¾Þ§@---°òª÷¸g²z¤H§Q¥Î¯S®í¨Æ¥ó§ä´M³Q§C¦ô©Î¨ã¦³¼ç¤OªºÃÒ¨é¡A±q¤¤Àò§Q¡C¥Ñ©ó¸g²z¤H¥Dn°w¹ï¬Y¨Ì¯S®í¨Æ¥ó¶i¦æ¾Þ§@¡A¦]¦¹³¡¦ì³ø¹S²v¸û¤£¨ü¾ãÅ饫³õ¼vÅT¡C
3¡B¥iÂà´«®M§Q---°òª÷¸g²z¤H§Q¥Î¦P¤@µo¦æ¤½¥q©Òµo¦æªº¤£¦PÃҨ鶡ªº»ù®æ®t²§¡A¶i¦æ®M§Q¡A¨Ò¦p´¶³qªÑ²¼»P¥iÂà´«¤½¥q¶Å¶¡ªº®M§Q¡C
4¡B§C»ùªÑ²¼---³\¦h¤½¥q¨ü¨ìÃxÁ{¯}²£¡B«¾ã©Î¨ä¥L¤£§Q®ø®§¼vÅT¡A¦Ó¨Ï¤½¥qªÑ²¼©Î¶Å¨é»ù®æ¤j¶^¡A°òª÷¸g²z¤H±q¤¤®M§QÀò¨ú³ø¹S¡C
5¡B©T©w¦¬¯q---°òª÷¸g²z¤H¶R¶i¬F©²¤½¶Å©Î¨ä¥L©T©w¦¬¯ql¥Í©ÊÃÒ¨é¡A¦A©ñªÅ±ø¥óÃþ¦ü¥B¨ì´Á¤é³Ì¬°±µªñªº©T©w¦¬¯qÃÒ¨é©Î¶Å¨é¡A¥HÁȨú§Q®t¡C
¤C¡BÁ×ÀI°òª÷ªººØÃþ¡G¤À¨âÃþ
1.³æ¤@µ¦²¤ ¡]single -strategy¡^¡G³æ¤@µ¦²¤°òª÷¤D°w¹ï¯S§O³æ¤@¤§µ¦²¤¶i¦æ¾Þ§@¡A¦p¥iÂà¶Å®M§Q¡B©T©w¦¬¯q®M§Qµ¥¡C
2.¡u°òª÷¤¤ªº°òª÷¡v¡]Fund of Funds¡^¡G¡u°òª÷¤¤ªº°òª÷¡v¬O¥H§ë¸ê¦hºØµ¦²¤¤§Á×ÀI°òª÷¬°¥Øªºªº°òª÷¡C¨ä©w¸q¬°±N¨Ï¥Î¤£¦Pµ¦²¤¤§Á×ÀI°òª÷¥]¸Ë¬°¤@§ë¸ê²Õ¦X¥H¹F¨ì°§C·ÀI©Méw¦¬¯q¤§¥Ø¼Ð¡C
¦Ó°òª÷¤¤ªº°òª÷¤§©Ò¥H¨ü§ë¸ê¤HÅwªï¥Dn¤D¦]¨ä¯à¯u¥¿¹F¨ì·ÀI¤À´²¤Î¥«³õ¤¤¥ß©Ê¡A¥H¤Î§ë¸ê¤H¤£»Ýn¶O®É¿ï¾Ü§ë¸êµ¦²¤¥H¤ÎºÊ·þ¡C¹ï¸ê²£°t¸m¦Ó¨¥¡A¬Û¹ï©óªÑ¶Å¥«¤§°ªªi°Ê©Ê¡A§ë¸ê°òª÷¤¤¤§°òª÷¥i°§C¾ãÅé§ë¸ê²Õ¦X¤§·ÀI¡C
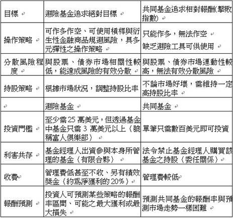
¤K¡BÁ×ÀI°òª÷»P¶Ç²Î°òª÷¤§¤ñ¸û

¤E¡BÁ×ÀI°òª÷»P¦@¦P°òª÷¤§¤ñ¸û

¤Q¡B²{¶¥¬qÁ×ÀI°òª÷ª£§@¼Ðªº¡G쪫®Æ
¥þ²yªÑ¥«¡B¶Å¥«ªi°Ê²v°§C¡A¥Dn¬O¦]¬°§ë¸ê¥«³õ°ê»Ú¤Æ¡A¸ê°T³z©ú«×´£°ª¡A¥«³õ¥æ©ö§ó¦³®Ä²v©ÒP¡A¥«³õ»ù®æ¤jº¦¤j¶^ªº¾÷²v´î¤Ö¡Aº¦¶^´T«×¤]ÁY¤p¡Aª÷¿Ä¥«³õ®Ä²v¤Æ¡A®M§Q¾÷·|´î¤Ö¡A¹G±o°l¨D°ª³ø¹SªºÁ×ÀI°òª÷¥u¦n¨ì쪫®Æ¥«³õ§ä¾÷·|¡C¥h¦~ìªo»ù®æ¤jº¦¡A¨ä¹ê´N¬OÁ×ÀI°òª÷ªº³Ç§@¡A«á¥«¤Þµo¸ò·®ÄÀ³«á¡A³y¦¨°ê»Úªo»ù¨«¶Õ¤jº¦¤j¶^¡AÁ×ÀI°òª÷©~¶¡¿³·§@®ö¬O¨ä¤¤¥Dnªº¦]¯À¡C
²{¦b°ê»ÚÁ×ÀI°òª÷¤â¤W±·µÛ¤@¥ü¬ü¤¸¡A¥|³B¬¼Ây§ë¸ê¥Ø¼Ð¡A¥Ñ¥Ø«eªº§Î¶Õ¬Ý¨Ó¡A쪫®Æ¥«³õªº²{³f¡B´Á³f»ù®æªi°Ê²v¡A¤ñª÷¿Ä¥«³õ¨Ó±o¤j¡Aµu´Á¤§¤º¡A°£«DÁ×ÀI°òª÷¶å¨ìÀò§QªÅ¶¡§ó¤jªº·sÂyª«¡A§_«h¦h¼ÆªºÁ×ÀI°òª÷¡A¥i¯à·|¿ï¾Ü¦b쪫®Æ¥«³õ¤¤¥´Âà¡A¦³¦hªÅ¨âÀY§@ªºÁ×ÀI°òª÷¡A¦b쪫®Æ¥«³õ¤¤ÅÍ©M¡A³oÓ¥«³õÀ³¸Ó¤£·|¤Ó±I¹æ¡C
¤Q¤@¡Bµ²»y
Á×ÀI°òª÷¶°¦X¤F©Ò¦³°òª÷ªº¯ÊÂI¡A¥B¦b°ª«×°]°Èºb±ì¡B¤Î¶Â½c§@·~¤U¡A§ë¾÷¤Î»R¹úªº²{¶H§ó¥[¤@µo¤£¥i¦¬¬B¡C¥Á²³³z¹L¨p¤UºÞ¹DÁʶRÁ×ÀI°òª÷¡A¦b±M·~ª¾ÃѤ£¨¬¤U¡A©¹©¹¥HÁ×ÀI°òª÷¹L©¹ÁZ®Ä§@¬°ÁʶR«ü¼Ð¡C¦Ó®Ú¾ÚMARªº¸ê®Æ¡AÁ×ÀI°òª÷ªº¥§¡¹Ø©R¬°40Ó¤ë¡C¥u¦³¬ù15%ªºÁ×ÀI°òª÷¡A¨ä¸gÀçºû«ù¶W¹L6¦~¡A60%ªºÁ×ÀI°òª÷ªº¦s¬¡®É¶¡¤£¶W¹L3¦~¡C¦b¥¼²`¤J¤F¸Ñ«ù¦³¼Ðªº¡BÁ×ÀI°òª÷¾Þ§@©Ê½èªº¯u¬Û¡A¥uÅ¥«H±À¾P¾÷ºc±j½Õ¡y°l¨Dµ´¹ï³ø¹S¡zµ¥«Å¶ÇÃã¥O¡A¶TµM§ë¤J¤jµ§¸êª÷¡Aµù©wÃø¦³¦nªºµ²ªG¡C
¦bÁ×ÀI°òª÷¦¬¶O°ª©ùªºµØÄRªí¬Û¤U¡A¦¨¬°°ª¸ê²£¤H¤h¤f¦Õ¬Û¶Çªº¼öªù°Ó«~¡C¤@¥¹°òª÷¾Þ½L¤H©ãÄ_¿ù»~¡A¥[¤WÁ×ÀI°òª÷¯S¦³ªº°ªºb±ì¾Þ§@¡A´Xªi°ÊÀú¤U¨Ó¡A·l¥¢ºG«ªº®£©È¤]¬O³o¨Ç¤W¬y±Ú¸s¡C
¥Ñ©óÁ×ÀI°òª÷°jÁ׳\¦hªk¥O¨î¡A°l¨D°ª³ø¹Sªº¥N»ù¡A´N¬O±q¨Æ§ë¾÷©Ê»P°ª·ÀIªº½äª`¡A³o¤]¬OÁ×ÀI°òª÷ªº¥»½è¡G«D¦ý¤£¯àÁ×ÀI¡A¤Ï¦Ó©ñ¤j¤F·ÀI¡C
¦b²M·¡Á×ÀI°òª÷ªº¯S½è«á¡AÁ×ÀI°òª÷¥»¨§ó¦³¦p«Xù´µ½ü½L¡A¡y¤£¬O¤£¡uÃz¡v¡B¥u¬O®ÉÔ¥¼¨ì¡C¡z¦]¦¹¡AÁ×ÀI°òª÷¶D¨Dªº¹ï¶H¡AÀ³¬O¨º¨Ç½ä©Ê°í±j¡B¥B¡y°l¨D·ÀI¡zªº§ë¾÷«È¡C§ë¸ê¤H§V¤Oªº¤è¦V¡AÀ³¦b©ó¸ê²£²Ö¿nªº²Ó¤ô¬yªø¡A»Pð·Àò§Qªº¤ß¦w²z±o¡C§ë¾÷´N¹³§l¬r¡AÁö¦³¤@®Éªº§Ö·P¡A¨ä¥N»ù«o¬OÃø¥H·Q¹³ªº¡C
¦P¾Ç¤ß±o
³¯ªY¦ö
¦b¶Ç²ÎªºªÀ·|¤¤¡A¸gÀÙ¥æ©ö¤è¦¡¬O¥Ñ¥Hª«©öª«ªº¼Ò¦¡ºCºCªººtÅܦ¨¥H³f¹ô¬°¥Dªº¥æ©ö¼Ò¦¡¡C³f¹ôªº¥X²{¹ï©ó§Ú̪ºªÀ·|²£¥Í¤F«Ü¤jªº¼vÅT¡A¤]¨Ï±o§Ú̪º³f¹ô¥Ñ¹ê»Ú¥i¥HÁʶR¨ì³f«~ªº»ùÈ¡Aº¥º¥ªººtÅܦ¨µêÀÀ³f¹ô¡A³y¦¨ªº¤@ªÑ¿úºu¿úªº¼é¬y¡A¦¹®ÉÁ×ÀI°òª÷´N¦¨¬°·s¿³ªº¤@ªÑ¶Õ¤O¡C
Á×ÀI°òª÷¤]³Q½Ķ¦¨¡u¹ï¨R°òª÷¡v©Î¡u®M§Q°òª÷¡v¡C¦b¥«³õ¤j´Tªi°Ê®É¡A§Q¥Îª£§@µ¥µ¥ªºµ¦²¤±q¤¤¦È§Q¡A§ë¸ê¥Ø¼Ð¤£¨ü¨î¡A§¹¥þ¥HÀò§Q¬°¥Dn¥Ø¼Ð¡CÁ×ÀI°òª÷µ¦²¤»P§ë¸ê¤u¨ã¦h¤¸¤Æ¡A´£¨Ñ§ë¸êªÌ§ó¦hªºÀò§Q¾÷·|¡C¶Ç²Î«¬§ë¸ê¬O¥õ¿à¥«³õªí²{¨Ó¨M©wÁZ®Ä¡AÁ×ÀI°òª÷«h¬O¥õ¿à¸g²z¤H±M·~¾Þ§@§Þ³N©M¸gÅç¡A¥H°l¨D¡uµ´¹ï³ø¹S¡v¬°¾Þ§@¥Ø¼Ð¡C
©Ò¿×ªº°ê»ÚÁ×ÀI°òª÷¡AÁöµM¥H°l¨Dµ´¹ï³ø¹S¬°²Ä¤@¥Ø¼Ð¡A¦ý¥Ñ©ó°ê»ÚÁ×ÀI°òª÷ªº¾Þ§@¡A¬O¥õ¿à±M·~¸g²z¤Hªº¸gÅç»P¿W¨ìªº²´¥ú¡A¤]´N¬OÅý¸g²z¤H¦³¥R¤ÀªºÅv¤O»P¦Û¥Ñ¥h¹B¥Î¾ãÓ¸êª÷¡A¦Ó§ë¸ê¤HªºÁZ®Ä³ø¹S«h»Ýn¬Ý©Ò°U¥Iªº¸g²z¤H¾Þ½Lªº¥\¤O°ª§C¡B¹ï¥«³õÁͶժº§PÂ_¤O¥H¤ÎÆF¬¡¥B¦h¼Ëªº¾Þ§@µ¦²¤¡A¦]¦¹¨ä¤¤¤´¬O¦³¤@©w·ÀI¦s¦bªº¡CÁö»¡°ê»ÚÁ×ÀI°òª÷¥H°l¨D°ª³ø¹S¡B³WÁ×·ÀI¬°¥XµoÂI¡A¦ý¨Ã³º¤´¬OÄÝ©ó¤H¬°ªº¾Þ§Ë»P¹B§@¡A¦]¦¹§ë¸ê¤H¦b¹ïÁ×ÀI°òª÷ªº§ë¸ê®É¡A¤´À³¸Ó¤p¤ßÂÔ·V¡A±i¤j²´·ú²Ó²Óµû¦ô¡B¸Ô¥[¦Ò¼{¡C
¤è³{·½
Á×ÀI°òª÷¡]Hedge Fund¡^¤SºÙ¹ï¨R°òª÷¡A¤@¯ë¦Ó¨¥¡AÁ×ÀI°òª÷¤@¤è±nÀò¨ú°ª³ø¹S²v¡A¥t¤@¤è±¤Sn³WÁת÷¿Ä¥«³õ¤¤µLªk¹w´Áªº·ÀI¡A©Ò¥H¨ä¤@¯ë§¡±Ä¨úl¥Í©Êª÷¿Ä°Ó«~ªººb±ì¾Þ§@¡C¥þ²y²Ä¤@ÀÉÁ×ÀI°òª÷¦b¤@¤E¥|¤E¦~©ó¬ü°êµo¦æ¡A¦b¤@¤E¤E¤K¦~°ê»Úª£¤â¯Áù´µ©ÒÄݪº¡u¶q¤l°òª÷¡v¬ðÀ»^Âé¡B®õ»Ë¡B´ä¹ô¤@¸ô¤W¹LÃö±Ù±N¡A¦Ó¤¤°ê¦b¶É¥þ°ê¤§¤O¤U¤~¯à¤O¦u´ä¹ô¡AÁöµM¶q¤l°òª÷©ó´ä¹ô¤¤®À±Ñ¡A¥i¬O¨ä©ó¬ÛÃöª÷¿Ä°Ó«~¾Þ§@¤W¤´¦³©ÒÀò¡A¥Ñ¦¹§Y¥iª¾¨ä¬ÛÃöª÷¿Ä¾Þ§@ªº¤âªk¡C
¹ï©ó°ê»ÚÁ×ÀI°òª÷ªº§ë¸êªùÂe·¥°ª¡A¦´Á¬O100¸U¬üª÷¥H¤W¡A¤£¹L²{¦b¥i¬°5~10¸U¬üª÷¡AµM¦Ó§Y¨ÏªùÂe¦³°§C¡A¥¦¤´³Q¥~¬ÉºÙ¬°¬O´I¤Hªº§ë¸ê¤u¨ã¡C¥Ø«e¹w¦ô¥þ²yª÷¿Ä¥«³õ¤W°ê»ÚÁ×ÀIª÷°ò¦ôp¦³¶W¹L¤@¥ü¬ü¤¸ªº³W¼Ò¡AµS¦p¤@°¦°¦ªº¨rÆNÀH®É¦b´M§ä§ë¸êªº¼Ðªº¥HÂy¨ú§Q¯q¡A¦Ó¦Û2005¦~¨Ó¦³Ãö©óìªo¡B¶Àª÷¡B쪫®Æµ¥ªºº¦¶Õ§Y¨Ó¦Û©ó¬ÛÃö°ê»Úª£¤âªºª£§@¡C¦Ó¥B¹w¦ô¦bìªoªºº¦¶Õ¤£Â_¤¤¨Ï¤¤ªF¬ÛÃö²£ªo°ê®a°]´I¤j¼W¡A¨ä¹ï©ó³o¤@µ§¬ðµM±¼¤Uªº°]´I¡]¶¢¿ú¡^¥¿¦b§ä´M¥t¤@Ó·sªº§ë¸ê¼Ðªº¡C¦Ó¦b³o¤@Ó´`Àô¤¤¡A¥i´NW¤F¤@¯ëµLªkª±±o°_³o³õª÷¿ú¹CÀ¸ªº´¶Ã¹¤j²³¡A¨ä¤£¶ÈµLªk±q¬ÛÃö§ë¸ê¤¤Àò¨ú§Q¯q¡A§ó»Ýn±¹ï¦ñÀHªo»ù°ªº¦¦Ó¨Óªº³q³f¿±º¦²ü¥]ÁY¤ô¡C
³¢®ÊÞ³
Ä~»É»ù¥X²{¤£Â_öt¤Éªº±¡ªp«á¡A¤U¤@Ó¤Wº¦ªºª÷ÄÝ쪫®Æ±N·|¬O»P¤£ù׿û§÷½è®§®§¬ÛÃöªºÂì¡]
Á×ÀI°òª÷¡]Hedge
Fund¡^ì¥ý¨äI«á±¯½¯«¯¦¡A¥u¥Ñ¶W¯Å´I»¨©Ò¯àª±±o°_ªº¹CÀ¸¡Fªñ¦~¨Ó§ë¸êªùÂe¶V¨Ó¶V§C¡AÁ×ÀI°òª÷¬ã¨s¤½¥q¡]Hedge Fund REsearch¡^ªº¸ê®ÆÅã¥Ü¡A90¦~¥Nªì´Á¡A¬ü°ê¤j¬ù¦³600ÀÉÁ×ÀI°òª÷¡A¸ê²£³W¼Ò¬°280»õ¬ü¤¸¡Q®É¦Ü¤µ¤é¦h¦~¡A¤j¬ù¦¨ªø¨ì8,000ÀÉÁ×ÀI°òª÷¡A¸ê²£³W¼Ò¶W¹L1¥ü¬ü¤¸¦b¥þ²y¬y°Ê¡C¦b¤@Ó´º®ð¥Ã»·¬Ý¤£¨ì¤U¤@Ó¥¼¨Óªº®É¥N¡AÁ×ÀI°òª÷¤w¸g¬O¤¤²£¶¥¯ÅªÌ©Ò¥²³Æªº§ë¸ê¶µ¥Ø¡A¦b¬ü°ê¦U¦{ªº³\¦h¤j¾Ç®Õ²£©Î¬O¤½°Èûªº°h¥ð°òª÷¨t²ÎÂର¦V°ê»ÚÁ×ÀI°òª÷§ë¸ê¡A§Y¨Ï¹îıÁ×ÀI°òª÷µL½×¬O§ë¸ê³ø¹S²v¥¿¦b¤U°©M·ÀI«D±`°ªµ¥¯ÊÂI¡A§ë¸ê¤H¤´µM°í«H°ê»ÚÁ×ÀI°òª÷¤´¦³¨ä§ë¸ê»ùÈ¡C
¥þ²y§ë¸êªº¥Ø¥ú¡An¬Ý±oáA§ón¬Ý±o·Ç¡F¦p³o¦¸»É»ù©MÂì»ùªº¤Wº¦µL¤@¤£©M¤¤°ê¥«³õªº»Ý¨D¦³±K¤Á¬ÛÃö¡A·íµM§ë¸ê¤Hn¬Ý¥X¤¤°ê¥~¾P¥«³õ©M¤º»Ý¥«³õ©Ò§e²{®t²§¡AÀH®Éª`·N¨äÅܤƥi¯à¬O¬Û·í¤£Ã©wªº¡A¤~¯à¦b¾A®É¥X¤â¡C
°Ñ¦Ò¸ê®Æ¡G¤£ù׿û«~³ø»ù¤jº¦ ¥~¾P¤Î¤º»Ý·~ªÌ¤ÏÀ³¤£¤@
http://money.udn.com/NASApp/future/futureShowNews?type=3&newsid=1349265
ù±ö»
±q®Ñ¤¤¾Ç¨ìªº°òª÷¾Þ½L§Þ¥©¡G¤p¶q¶i³õ¡A¬Ý¹ï®É¾÷¦A¤j´T¥[½X¡C§Ú»{¬°³o¥y¸Ü»¡ªº·¥¹ï¡A³Ìªñ¦bºô¸ô¤W°òª÷ªº°Q½×°Ïµo²{¨ì¤j®a³£¦³¤£¦Pªº§ë¸ê¹B¥Îµ¦²¤¡A¦³¨Ç¤H·Qn¦b¦P¤@¤ä°òª÷Àò§Q¡A«K¤@¶}©l´N§ëª`¤F¤j¶qªº¸êª÷¡F¦Ó¦³¨Ç¤H«h¬O§â¥þ³¡ªº¸êª÷¥§¡¤À°t¦b¦h¤ä¤£¦Pªº°òª÷¤W¡A¨Ã¿ï©w¤F¤£¦Pªº°Ï°ì©M§ë¸ê¼Ðªº¡C¨º·íµM¤£¦Pªº°µªk´N·|¦³¤F¤£¦Pªº§ë¸êµ²ªG¡A¤£¹L§Ú»{¬°§ë¸ê«e¡A¤F¸Ñ¦Û¤v¬O³Ì«nªº¡A²M·¡ªº¤F¸Ñ¦Û¤v©Ò¯à©Ó¾áªº·ÀI³Ì¤jªº·¥¬O¨ìþ¸Ì¡C±`¬Ý¨ì°Q½×°Ï¤W¦³¤Hµoªí¤å³¹»¡¦Û¤v¬O·s¤â¡A·Q½Ð±Ð§O¤Hþ¤@¤ä°òª÷¦n¡H¦h°Ñ¦Ò§O¤Hªº·N¨£©TµM¬O¦nªº¡A¥i¬O¯uªº¤j®a»¡¦n´N¬O¦n¶Ü¡H³o¨Çª¼ÂI³£¬O§ë¸êªÌ©Òn¥hÂç²Mªº¡A¦p¦¹¤@¨Ó¡A¤~·|¦³¯u¥¿ªºÀò§Q¡C
¦ÓÁ×ÀI°òª÷«h¬O±j½Õ¤@±¶RªÅ¤@±½æªÅ¨ÓÁȨú»ù®t¦¬¯q¡A¦¹ºØ§ë¸êÁöµM·ÀI©Ê¬Û¹ïªº¤ñ¸û°ª¡A¦ýÁÙ¬O¦³¤£¤Öªº§ë¸êªÌ¶É¦V©ó¦¹ºØ§ë¸ê¡C¦ý¥¿¦]¬°Á×ÀI°òª÷ªº§ë¸êª÷ÃBÃe¤j¡A®e©ö¤Þµo§ë¸êªÈ¯É¡A¦]¦¹°ê¤ºªºÁ×ÀI°òª÷è¦bµo®i¶¥¬q´N³Q¸T¤î¤F¡C¦Ó°ê»Ú¤W³Ìª¾¦WªºÁ×ÀI°òª÷t³d¤H-¯Áù´µ¤]´¿¦b¤é¥»ªº¥ÃºÖ°òª÷¤¤ºG¾D·ÆÅK¿c¡A©Ò¥H§Ú·Qn§ë¸ê°ê»ÚÁ×ÀI°òª÷§ó¬On®æ¥~ªº¤p¤ß¡C
§õ¼WÛ
²³æ¨Ó»¡¡A°ê»ÚÁ×ÀI°òª÷¬O¦b¥«³õ¤j´Tªi°Ê®É±q¤¤¦È§Q¡A§ë¸ê¼Ðªº¤£¨ü¨î¡A»P¶Ç²Î°òª÷¤ñ¸û¡AÁ×ÀI°òª÷¦bµ¦²¤©M§ë¸ê¤u¨ã¸û¬°¦h¤¸¡A°£¤FªÑ²¼¡B¶Å¨é¥~¡AÁÙ¦³¦UºØl¥Í©Êª÷¿Ä°Ó«~¡A¦p´Á³f¡B¿ï¾ÜÅvµ¥°ª·ÀI¡B°ªºb±ì¡B°ª³ø¹S¤§§ë¸ê¤u¨ã¡AP¤O©ó´£¨Ñ§ë¸êªÌ§ó¦hªºÀò§Q¾÷·|¡CÁ×ÀI°òª÷ªº¸g²z¤H¬O¬D¿ïÁ×ÀI°òª÷®É³Ì«nªº¦]¯À¡A¦]¬°Á×ÀI°òª÷¸g²z¤H¦³¥R¤Àªº±ÂÅv¤Î¹B¥Î¸êª÷ªº¦Û¥Ñ¡A©Ò¥H¦b¿ï¾Ü¾A·íªº¸g²z¤H°£¤F»Ýn¼f·V¦a¬d®Öµ{§Ç¡AÁÙnÀˬd¨ä«áºÝ§@·~¡B¸Ó°òª÷ª÷¿ú¬y¥X»P¬y¤J¶q¡B§ë¸ê³¡¦ì¶°¤¤©Ê¡B³z©ú«×©M¸Ó¸g²z¤HªºI´º¡C¥t¥~¡AÁ×ÀI°òª÷¥Dn¬O«ü®ü¥~§ë¸ê¦Ó¨¥¡A¦]¬°³o¼Ë¥i¥HÁ×¶}°ê¤ºªº¦UºØ·ÀI¡A¦ÓÁ×ÀI°òª÷³Ì¥Dnªººë¯«¦b©ó¸g²z¤H¥©§®¹B¥Î¦hªÅ³¡¦ì¨Ó³WÁ×¥«³õªº·ÀI¡A´«¥y¸Ü»¡¡A¸g²z¤H¬O¥H°l¨Dµ´¹ï³ø¹S¬°¾Þ§@¥Ø¼Ð¡C
°ê»ÚÁ×ÀI°òª÷Yn¹F¨ì³Ì¨Î§ë¸ê®ÄªG¡A¤´¶·¦b¦h¤¸ªºª÷¿Ä°Ó«~»P¥þ²y¥«³õ¤¤°µ¥X¥¿½Tªº§PÂ_»P§à¾Ü¡A¦ÓÂ×´Iªºª÷¿Äª¾ÃÑ»P¹ê°È¾Þ§@¸gÅç¡B¥R¤À´x´¤¥þ²yª÷¿Ä¥«³õÅܤơA±N¬O¥þ²yÁ×ÀI°òª÷¬O§_¯à¦¨¥\ªºÃöÁä¦]¯À¡C